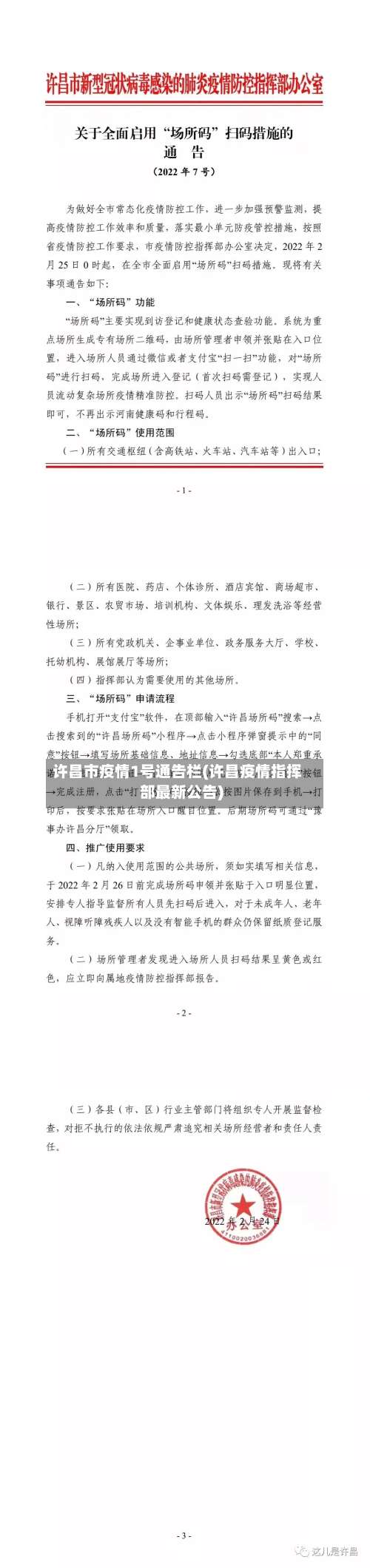
许昌市疫情1号通告栏(许昌疫情指挥部最新公告)
本文目录一览:
- 〖壹〗 、杨凌南站防疫通知
- 〖贰〗、许昌调整中心城区封控管控区通告许昌调整中心城区封控管控区通告...
- 〖叁〗、河南许昌属于中风险地区吗?
- 〖肆〗 、许昌动态调整中心城区疫情防控措施通告
杨凌南站防疫通知
近来杨凌南站暂未公布2022年春节防疫政策通知 ,但提供以下相关防疫信息及建议:返杨人员自我防护要求返杨人员在返回途中要乘坐有安全保障的交通工具,注意个人防护,全程规范佩戴口罩 ,尽量不触摸公共物品,减少在人群密集场所停留,妥善保留行程单据 。

周一到周五每天限行两个尾号 ,具体为:星期一限行1和6,星期二限行2和7,星期三限行3和8 ,星期四限行4和9,星期五限行5和0。请根据限号的尾号,合理安排自己的出行,避免违反限行规定。特殊说明 杨凌南站(即杨陵南火车站)不在限行范围内 ,可以正常通行 。
杨陵南站位于陕西省杨凌区揉谷镇法禧村。以下是关于杨陵南站的详细信息:站址:杨陵南站具体坐落在陕西省杨凌区揉谷镇法禧村,距离杨凌城市中心约2公里。建设背景:杨陵南站是2009年12月11日开工建设的西宝客运专线在陕西省杨凌区所设的站点 。

许昌调整中心城区封控管控区通告许昌调整中心城区封控管控区通告...
自5月20日12时起,对中心城区部分封控、管控区域进行调整 ,现将调整情况通告如下:以下区域由封控区调整为管控区魏都区西大街道:曹魏古城,魏源广场;南关街道:思故台市场,开源市场 ,新世纪市场;新兴街道:万里家园二区22号院20号楼。
关于调整中心城区封控管控区域的通告根据疫情形势变化,经许昌市疫情防控指挥部研究决定,自5月17日14时起 ,对中心城区部分区域实行分类管理,部分封控、管控区域进行调整,现将调整情况通告如下:以下区域实行封控区管理东城区:半截河街道桃溪苑小区2号楼1单元。
现通告如下:调整封控 、管控区域 。封控区严格落实“区域封闭、足不出户、服务上门” ,管控区严格落实“人不出区 、严禁聚集 ”。各级党政机关、企事业单位有序恢复正常工作秩序和生产经营活动。
河南许昌属于中风险地区吗?
截至近来,许昌市属于低风险区。不过,河南省风险等级会经常调整,以下为获取最新风险等级信息的方法:全国疫情风险等级查询系统:点击相关链接进入系统后 ,可直观看到最新疫情风险等级 。在【切换城市】栏选取其他城市,还能查询全国各地最新风险等级。
中低风险区域:疫情已涉及许昌、郑州、洛阳 、周口等地,这属于中低风险区域。对于这些区域 ,如果做好了核酸检测,做好了个人的疫情防控措施,非要走亲戚也是可以的 ,但是不建议串亲拜年 。比较好实行电话或者视频拜年,这不仅仅是对他人的健康负责,也是对自己家里人的负责。
河南省:一些地市在面对疫情输入或本土疫情时 ,也会有部分地区被列为中风险。比如安阳、许昌等地,在疫情传播链条涉及当地时,相关区域会根据疫情形势和防控要求 ,调整风险等级,采取如加强交通管制、限制人员流动等措施,以控制疫情蔓延 。
许昌不是中高风险。截至2022年5月30日。许昌当前城市暂无中高风险地区数据 。高风险等级地区,即以县 、市(区)为单位 ,累计病例超过50例,14天内有聚集性疫情发生的地区。
022年河南省疫情风险地区并非固定不变,而是根据疫情发展动态调整 ,无法简单归类为单一风险等级,需通过官方渠道实时查询具体地区的风险状态。以下是详细说明:风险等级动态调整机制河南省各地市的风险等级(高风险、中风险、低风险)会根据疫情传播速度 、感染人数、防控措施效果等因素实时变化 。
其结尾的“股市有风险”提示为常规免责声明,与疫情内容无直接关联。总结:河南省1月14日新增本土确诊病例集中在安阳市、许昌市和郑州市 ,疫情分布呈现区域性差异。当前防控重点需结合流行病学调查结果,针对高风险地区实施精准管控,同时加强公众健康教育和疫苗接种推进工作。
许昌动态调整中心城区疫情防控措施通告
行业主管部门要加强督导 ,督促措施落实 。红码 、黄码人员按照规定,严格落实隔离医学观察或居家健康监测措施。严控聚集性活动。非经贸类活动暂不举办,经贸类活动严格参会人员轨迹排查和健康筛查 ,制定防控方案,经属地疫情防控指挥部审批同意 。中心城区交通站点、卡口继续落实查验措施。
关于调整中心城区封控管控区域的通告根据疫情形势变化,经许昌市疫情防控指挥部研究决定,自5月21日14时起 ,对中心城区部分封控、管控区域进行调整,现将调整情况通告如下:以下区域由封控区调整为管控区建安区五女店镇:柏茗村。经济技术开发区龙湖街道:屯北文化大院及沿街门店 。
关于调整中心城区封控管控区域的通告根据疫情形势变化,经许昌市疫情防控指挥部研究决定 ,自5月17日14时起,对中心城区部分区域实行分类管理,部分封控 、管控区域进行调整 ,现将调整情况通告如下:以下区域实行封控区管理东城区:半截河街道桃溪苑小区2号楼1单元。
许昌发布的2022年18号通告,就进一步做好上海来(返)许人员管理事宜作出如下规定:报备要求:所有上海来(返)许人员须持48小时内核酸检测阴性证明,提前3天主动向目的地社区(村)、单位、酒店等报备 ,准确告知来(返)许时间、所乘交通工具 、拟来(返)许停留时间等信息。
发表评论