深圳市疫情风险地区图表/深圳市疫情等级区域划分
本文目录一览:
- 〖壹〗 、广东省两热疫情高风险区有哪些地方
- 〖贰〗、深圳疫情哪里最严重
- 〖叁〗、深圳罗湖区东门街道相关区域调整为低风险等级
广东省两热疫情高风险区有哪些地方
广东省“两热 ”(基孔肯雅热和登革热)疫情高风险区涉及以下地区:深圳市福田区福保街道菩提路216号点彩人家28栋该区域被明确列为高风险区 ,需重点关注蚊媒传播风险 。基孔肯雅热和登革热均通过伊蚊叮咬传播,居民应加强防蚊措施,如清理积水容器 、使用蚊帐或驱蚊剂 ,避免蚊虫滋生。

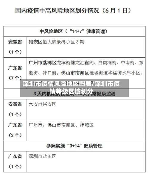
新冠疫情高风险地区与江西防控要求截至2022年6月23日19时,全国新冠疫情高风险地区共12个,主要分布在北京市朝阳区(平房乡、十八里店乡)、昌平区(小汤山镇)及内蒙古自治区锡林郭勒盟(二连浩特市 、苏尼特左旗)等地。

基孔肯雅热疫情严重地区包括中国广东省(特别是佛山市顺德区)、非洲撒哈拉以南地区、南亚及东南亚国家 、拉丁美洲热带区域、印度次大陆以及太平洋岛屿 。中国广东省:基孔肯雅热疫情在中国广东省的部分地区 ,尤其是佛山市顺德区,曾出现过较为严重的爆发情况。

基孔肯雅热疫情高风险区 杨箕村及其相邻的登峰街和梅花村街,在基孔肯雅热疫情期间被列为高风险区。这表明这些地方的蚊子问题较为严重 ,可能存在大量的蚊子滋生地,居民应加强防范 。特定滋生地 广州白云区米龙村的一个制衣厂楼顶变成了“蚊子繁殖基地”。
香港地区:香港发现了首例基孔肯雅热输入病例,这进一步提示了疫情可能通过人员流动进行跨地区传播的风险。根据全国基孔肯雅热流行风险区示意图的分类:Ⅰ类地区:包括浙江、福建、广东 、广西、海南、云南等省份 。

深圳疫情哪里最严重
〖壹〗 、深圳疫情这么严重原因一:属于口岸城市 深圳是我国出入境口岸比较多的城市,包括罗湖口岸、福田口岸、深圳湾口岸 、文锦渡口岸、皇岗口岸、沙头角口岸 、福永口岸、蛇口口岸等 ,同时也是出入境人口流量最大的城市之一。而现在国外疫情这么严重,深圳作为口岸城市防控压力比较大,所以难免会出现境外输入在本土传播的现象。
〖贰〗、坪山区坪山街道坪山社区三洋湖路3号和5号;罗湖区东晓街道独树社区雍翠华府1栋御涛阁(除底商外) ,以上地区为深圳疫情最严重的地区。深圳,简称深,别称鹏城 ,是广东省下辖的副省级市 、计划单列市、超大城市,国务院批复确定的中国经济特区、全国性经济中心城市和世界化城市 。
〖叁〗、深圳近来整体疫情控制得比较好,出现有无症状感染者的地区有盐田区东海丽景花园5栋 、龙华区西坑社区温屋32号、龙岗区园山街道安良八村墩头。而福田区、南山区 、罗湖区、宝安区、坪山区 、龙华区、光明区、大鹏新区都发现有疑似病例 ,可以正常出行,不受限制。出门一定要带好口罩 、做好防控 。
深圳罗湖区东门街道相关区域调整为低风险等级
自2022年3月2日零时起,深圳市罗湖区东门街道新园路明华广场1至6楼(含6A与M层)商业区调整为低风险地区。具体说明如下:调整依据:根据深圳市罗湖区新型冠状病毒肺炎疫情防控指挥部办公室发布的通告(第24号) ,此次风险等级调整是基于疫情处置进展的综合研判结果。
通过查询相关资料显示,罗湖东门现在不可以去,根据疫情实时大数据报告了解到,截止至2022年10月5日罗湖区东门街道现在处于高风险等级 ,除了生活物资的人送物资时出入外其余人员不得出入 。具体消息可关注官方网站,获得第一手权威信息。
没有。根据国家疫情防控中心显示:深圳市罗湖区新型冠状病毒肺炎疫情防控指挥部办公室连发3条通告,桂园、笋岗、南湖 、东门四个街道相关区域调整为高风险区 。
根据疫情处置进展 ,经研究决定,自2022年3月18日零时起,罗湖区南湖街道调整相关区域风险等级 ,现通告如下:南湖街道春风路2026-6号向西花园向贵楼6至23楼住宅调整为低风险区域。
发表评论